移至網頁之主要內容區位置
::: 臺北市西湖實驗國民中學

教務處公告

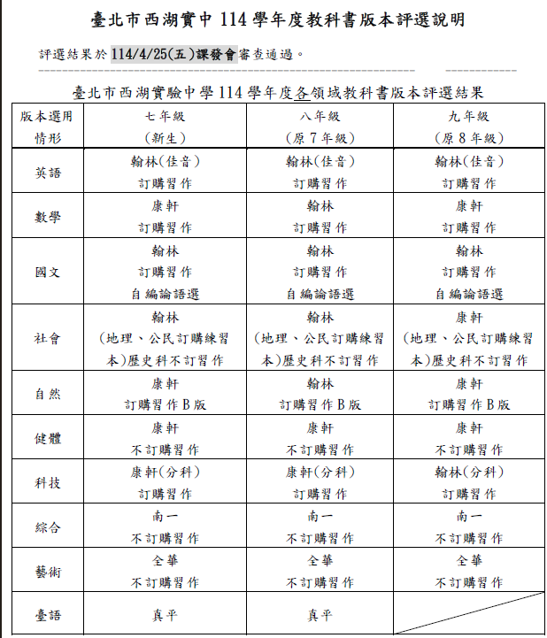
西湖實中114學年度第一學期教科書版本

{{ $t('FEZ002') }} 設備組|



{{ $t('FEZ003') }} Invalid date

{{ $t('FEZ014') }} Invalid date|

{{ $t('FEZ004') }} 2025-07-22|

{{ $t('FEZ005') }} 202|